DB视讯
全部
标题
内容
DB视讯
集团概况
集团简介
领导团队
群团组织架构
集团荣誉
建设资质
交通建设
企业开展
新闻中心
企业文化
依法治企
党建群团
党群工作
党史学习教育
所属企业
您现在的位置:
DB视讯
>> 信息公开 >> 正文
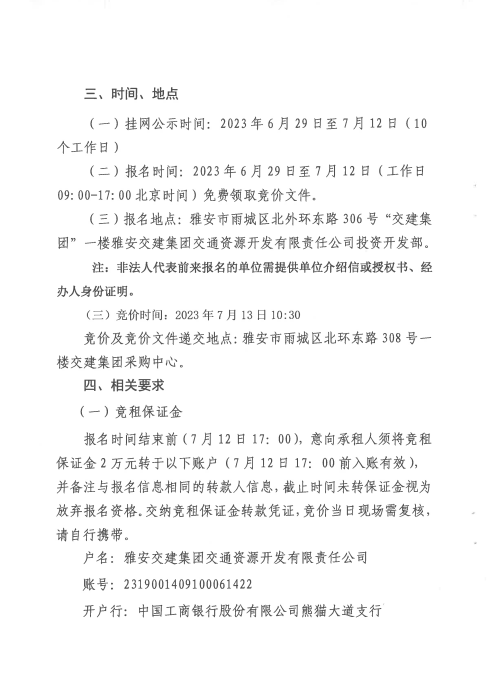
DB视讯 集团交通资源开发有限责任公司雨名快速通道名山服务区1号楼招租公告
【发布日期:2023-06-28】
【字号:
大
中
小
】 【
关闭此页
】
DB视讯 集团交通资源开发有限责任公司雨名快速通道名山服务区1号楼招租公告附件
上一篇
:
DB视讯 集团平顺检测有限公司关于雨城区城区增设路内临时占道停车泊位收费公示
|
下一篇
:
DB视讯 集团交通资源开发有限责任公司关于雅安市雨城区姚桥21-01、水中坝安置房西侧地块招租的公告
版权所有 雅安市交通建设(集团)有限责任公司
地址:雅安市雨城区北环东路306号 集团公司办公室电话:0835-5897853
技术支持:北纬网(0835-2350262) 蜀ICP备18001252号 川公网安备 51180202511905号
分享按钮